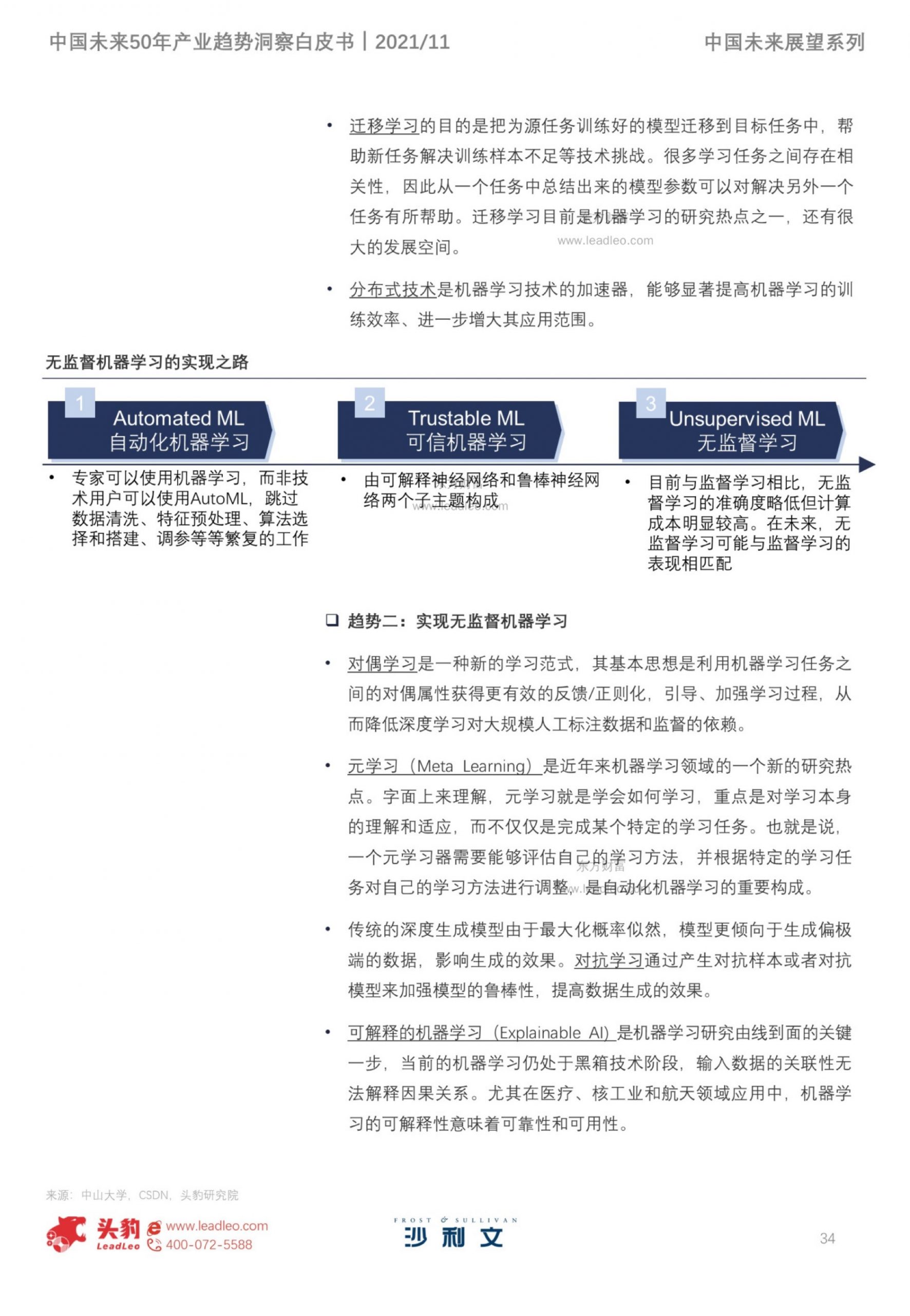
人工智能——厚积薄发关键词:量子人工智能、基因编程、虚实世界融合人工智能伦理从现在看,人工智能之父杰弗里·辛顿(Geoffrey Hinton)正在挑战当今A世界的“常识”,试图覆盖深度学习的路径。同时,谁也无法确定人工智能的未来走向。50年后,人工智能可能会远远超出现在的想象,就像半个世纪前的互联网一样。仰望星空的猿猴是第一个诞生的人类,文明的实现需要几万年的血泪。对待人工智能的未来,要从大处着眼,厚积薄发。制造业——新旧与转型关键词:智能制造、绿色产业、数字双胞胎、工业5.0中国制造业正处于新旧动能转换的关键时期,急需智能升级和绿色转型。智能制造系统发生了巨大变化,实时信息反馈和技术与R&D之间存在双向关系,更有利于生产R&D部门根据消费者需求定义产品特性,实现“对症下药”。风力发电、光伏发电和智能电网等可再生和可持续能源的生产和制造将成为未来工业活动的另一个趋势,清洁能源是减少工业活动碳排放的另一个关键。
医疗健康——创新与重塑关键词:肿瘤治疗、罕见病治疗、医疗健康评论2020年,中国十四五规划编制启动,医疗生物跑赢沪深300指数。在产业升级和结构优化的宏观政策逻辑下,将持续引导医疗健康产业。随着2030健康中国目标的逐步推进,改革重塑医药产业结构,构建成长生态系统势在必行。医药板块因其内需驱动的刚需属性和长期增长稳定性,具有核心投资价值。
大消费——机遇与挑战关键词:智慧零售、数字智能生态、新消费群体、泛娱乐消费与日本消费时代的发展相比,中国正处于第三消费时代的后半期,未来中国将从第三消费时代逐步过渡到第四消费时代。“新零售跨界和重点消费领域融合产生新物种是必然趋势。新的消费群体、消费领域和消费模式即将诞生,消费和娱乐将逐渐成为主流。
碳中和——目标与途径关键词:碳中和、碳减排、碳吸收和金融减排,以推动中国低碳生活的发展,应对全球气候变化。电力、工业和交通是中国碳排放量最大的三个领域,这意味着在未来40-50年,中国将重点推进上述三个领域的节能减排改革,这也将为低碳或零碳技术的发展孕育新的机遇。








































报告下载:添加199IT微信微信官方账号【i199it】,回复关键词【洞察中国未来50年产业趋势】。
微信扫码
QQ扫码
您的IP:10.1.228.218,2025-12-28 10:35:05,Processed in 0.27893 second(s).