LED灯具已经广泛应用于各种照明环境,并且随着技术的升级,光效逐渐提高,在实际应用中显示出越来越多的优势。尽管如此,在对效率无止境的追求中,由于汽车照明的大量和长期使用,效率仍然是关键的设计考虑因素之一。在空间有限的电子系统中,效率至关重要。在这些设计中,led驱动器安装在非常靠近LED组件的前灯、尾灯或侧转向指示器中。更高的功率转换效率降低了系统的热预算,因此在设计散热器时具有更高的自由度,并减小了解决方案的总尺寸。此外,效率的提高可以延长电动汽车的电池寿命,在单个系统中使用多个led可以避免单个组件的故障。
本文引用的地址:
01效率
LED灯具已经广泛应用于各种照明环境,并且随着技术的升级,光效逐渐提高,在实际应用中显示出越来越多的优势。尽管如此,在对效率无止境的追求中,由于汽车照明的大量和长期使用,效率仍然是关键的设计考虑因素之一。在空间有限的电子系统中,效率至关重要。在这些设计中,led驱动器安装在非常靠近LED组件的前灯、尾灯或侧转向指示器中。更高的功率转换效率降低了系统的热预算,因此在设计散热器时具有更高的自由度,并减小了解决方案的总尺寸。此外,效率的提高可以延长电动汽车的电池寿命,在单个系统中使用多个led可以避免单个组件的故障。
为了提高性能,设计者往往需要在空间和系统效率上做出让步,同时需要解决散热和成本高的问题。这时候就需要采用一款类似ADI的MAX25610A/B LED驱动器,体积小,效率高,EMI性能优异,才能轻松解决以上所有问题。这些IC支持宽电压输入,可有效降低设计复杂性和材料成本,并提高功效。IC可以接受5V至36V的宽电压输入,用于降压-升压LED驱动器应用,降压-升压模式下的电源效率高达90%(相比之下,标准降压-升压LED驱动器的效率约为85%)。

02电磁干扰
干扰是电子应用中常见的问题,但在电动汽车的应用中,由于安全、效率和性能都依赖于电子设备,严重的电磁干扰可能会导致许多隐患。近二十年来,ADI公司一直提供低EMI解决方案,是低EMI电源解决方案领域的领导者。ADI公司采用首个上市的静音开关技术(2013年开发)、专用调谐SSFM和创新的开关技术来提供出色的EMI性能。

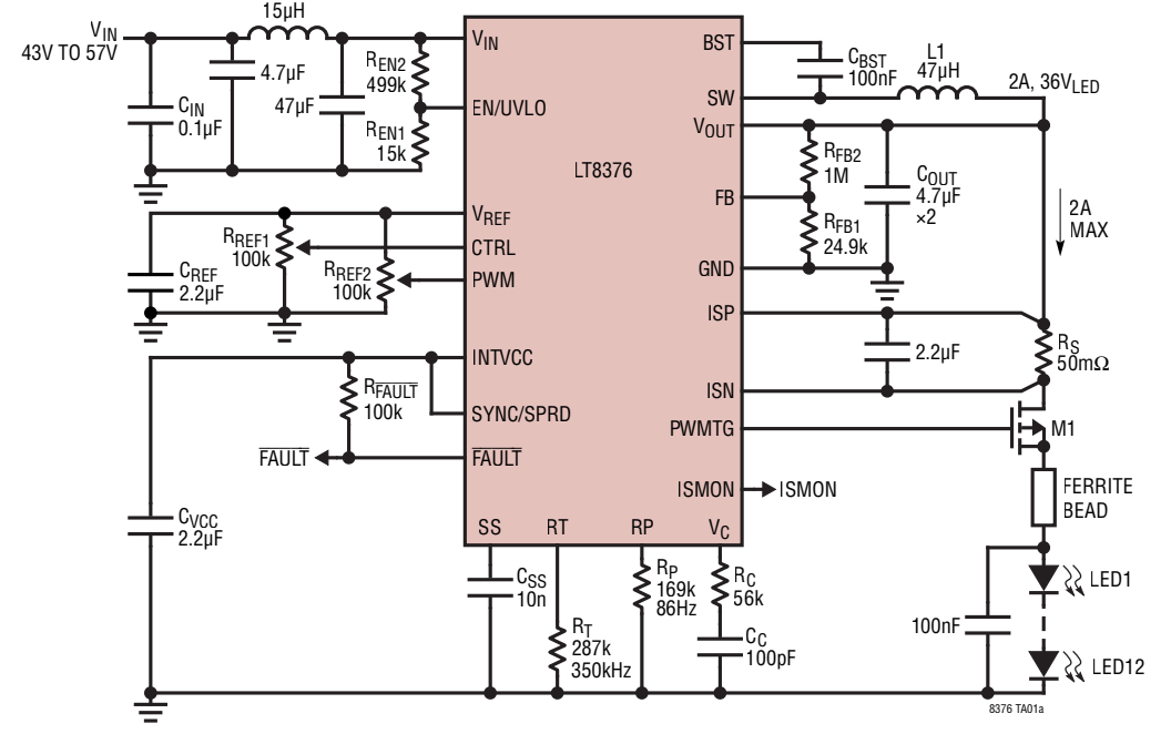
如果不增加昂贵的降噪元件和复杂性,汽车应用中的极端LED调光要求将难以满足CIPREMI标准。ADI公司的各种LED照明产品解决方案通过整合许多旨在降低EMI的内置功能,极大程度地降低了EMI,例如:通过使用其用于低EMI热环路的静音开关架构,极大程度地降低了EMI;内置扩频调频(SSFM)功能电路,有助于降低传导和辐射EMI;控制压摆率以优化效率,同时保持低噪声性能。在后面的电路中,LT8376采用了专有的静音开关技术,可以实现低EMI的LED驱动。

03调光性能
越来越多的汽车使用平视显示器(HUD)。它的照明系统需要考虑到在明亮的阳光下能产生清晰的影像,同时夜晚呈现的柔和影像又不会遮挡驾驶者的视线,所以需要超高的调光比,这让很多方案和设计师都感到不解。在这类应用中,ADI公司LED驱动器实现的调光性能显示出巨大优势。与一些通常在理想条件或特定工作条件下给出高光比规格的产品相比,ADI公司的LED驱动器可以在所有条件下提供规格中给出的调光性能。我们提供外部和内部PWM调光以及出色的模拟调光。

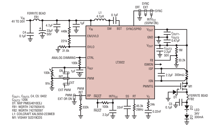
例如,当LT3932在100Hz调光频率和2MHz开关频率下工作时,大电流LED设计可以实现5000:1的PWM调光比和良好调节的LED电流。此外,PWM调光和模拟调光可以结合使用,将调光比提高到20,000:1。对于要求PWM调光比超过5000: 1的应用,LT3932-1的变体可以实现更高的调光性能,并且没有器件指定的“最小PWM导通时间与开关频率之间的关系”的限制条件。因为最新的车载显示器需要10000:1的最小调光比,所以LT3932/-1可以轻松满足令人望而生畏的调光规格。在我们最新一代的产品中,数字信号可用于模拟调光。

04可靠性
与一般照明相比,LED汽车照明灯具的工作环境存在显著差距,主要表现在输入电压的波动、使用过程中振动强度和频率的变化、发动机舱等周边区域热量的变化、温湿度的交变、太阳辐射、盐雾腐蚀、灰尘掉落等诸多因素,因此LED汽车照明对器件可靠性的要求远高于一般照明领域。
ADI公司的LED驱动器产品安装在全球数百万个外部和内部汽车插座中。从2010年到2020年,交付了超过5亿个LED驱动器。这些产品中有一半以上部署在汽车应用中,因为专有的半导体技术、晶圆级光学检测、X射线封装检测以及所有功能和规格的全面测试确保了这些应用的故障率低于1 ppm,这已经超过了行业标准。

事实上,这些设计尺寸通常在每个汽车电子系统的设计中被考虑。我们将在每个汽车照明方案的所有方面考虑这些要点,每个方案可能会因具体应用要求而有所不同。比如上面提到的LT3932,它可以实现出色的调光性能、紧凑的尺寸、高电流LED驱动、低EMI特性,以及在整个输入范围内90%的峰值效率(在没有EMI滤波器的情况下,效率为~91%)。该器件具有许多内置特性,旨在简化高性能汽车和工业LED驱动器应用的设计过程。
微信扫码
QQ扫码
您的IP:10.1.228.218,2026-01-01 06:18:23,Processed in 0.40011 second(s).