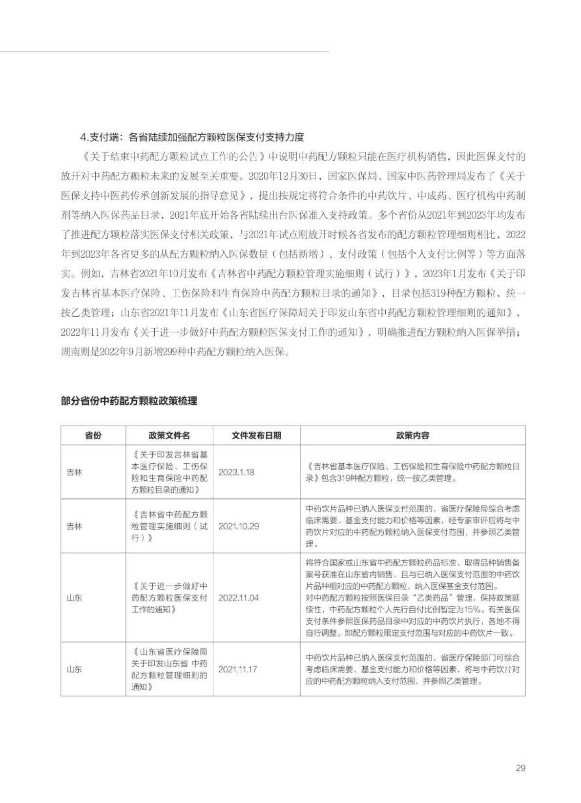
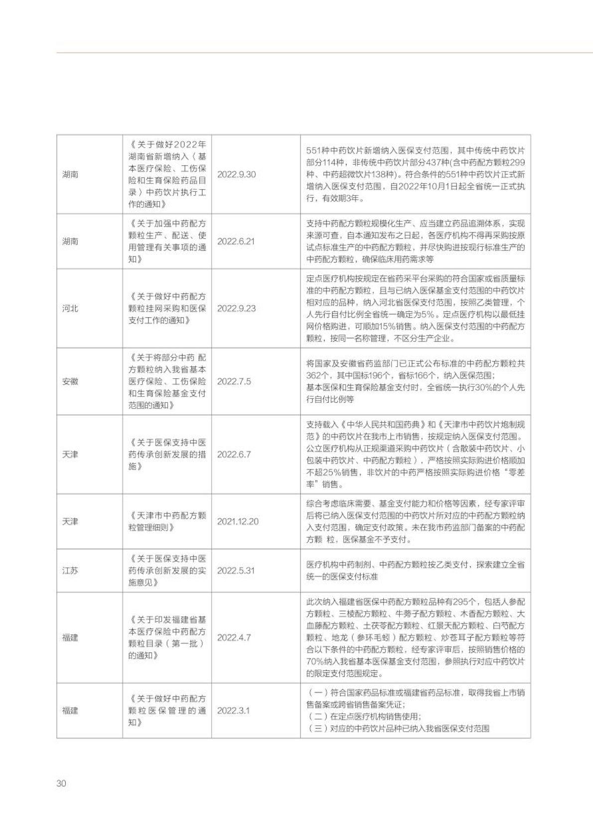
中药是指在我国传统医学理论指导下,经过采集、加工、配制、解释作用机理并用于临床的药物。用于预防、治疗和诊断疾病的药物,同时,还可以帮助受益者恢复和保护健康。根据不同的来源,中草药主要来源于天然药物及其炮制品,包括植物药、动物药、矿物药和部分化学药品及生物制品,且多为植物药,故中药又称“本草”。中草药主要有三个来源。中药材是指未经加工或未制成成品,可用于制药的中药材原料,通常来源于天然植物、动物和矿物。
中药饮片:指经过加工的中药材,可直接用于制剂或配制。
中药配方颗粒:指单味中药饮片按照中药临床配方传统标准提取浓缩而成的颗粒。
在中国原名单味中药浓缩颗粒,中成药:是以中药为原料,在中医药理论指导下,按照处方和制剂工艺加工成一定剂型的一类中药产品。分为中药注射剂和中药口服制剂,是经国家药品监督管理部门批准的一种商品化中药制剂。



































微信扫码
QQ扫码
您的IP:10.1.228.218,2026-01-01 17:01:35,Processed in 0.26523 second(s).